Product Summary
The XC4VLX160-12FFG1148C is the newest generation FPGA from Xilinx. The innovative Advanced Silicon Modular Block or ASMBL column-based architecture is unique in the programmable logic industry. A wide array of hard-IP core blocks complete the system solution. These cores include the PowerPC processors (with a new APU interface), Tri-Mode Ethernet MACs, 622 Mb/s to 11.1 Gb/s serial transceivers, voltage/temperature system monitor blocks, dedicated DSP slices, high-speed clock management circuitry, and source-synchronous interface blocks. The XC4VLX160-12FFG1148C is produced on a state-of-the-art 90-nm copper process, using 300 mm (12 inch) wafer technology. Combining a wide variety of flexible features, the XC4VLX160-12FFG1148C enhances programmable logic design capabilities and is a powerful alternative to ASIC technology.
Parametrics
XC4VLX160-12FFG1148C absolute maximum ratings: (1)VCC, Supply voltage relative to GND: –0.5 to +7.0V; (2)VPP, Supply voltage relative to GND: –0.5 to +12.5V; (3)VIN, Input voltage relative to GND: –0.5 to VCC +0.5V; (4)VTS, Voltage applied to High-Z output: –0.5 to VCC +0.5V; (5)TSTG, Storage temperature (ambient): –65 to +150℃; (6)TSOL, Maximum soldering temperature (10s @ 1/16 in.): +260℃; (7)TJ, Junction temperature: +150℃ Ceramic; +125℃ Plastic.
Features
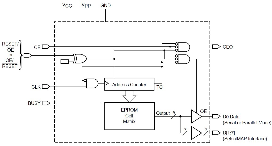
XC4VLX160-12FFG1148C features: (1)16Mbit storage capacity; (2)Guaranteed operation over full military temperature range:-5℃ to +125℃; (3)One-time programmable (OTP) read-only memory designed to store configuration bitstreams of Xilinx FPGA devices; (4)Dual configuration modes: Serial configuration (up to 33 Mb/s); Parallel (up to 264 Mb/s at 33 MHz); (5)Simple interface to Xilinx QPro FPGAs; (6)Cascadable for storing longer or multiple bitstreams; (7)Programmable reset polarity (active High or active Low) for compatibility with different FPGA solutions; (8)Low-power CMOS Floating Gate process; (9)3.3V supply voltage; (10)Available in compact plastic VQ44 and ceramic CC44 packages; (11)Programming support by leading programmer manufacturers; (12)Design support using the Xilinx Alliance and Foundation series software packages.; (13)Guaranteed 20 year life data retention.
Diagrams

| Image | Part No | Mfg | Description | ![]() |
Pricing (USD) |
Quantity | ||||||
|---|---|---|---|---|---|---|---|---|---|---|---|---|
![]() |
![]() XC4VLX160-12FFG1148C |
![]() |
![]() IC FPGA VIRTEX-4LX 160K 1148FBGA |
![]() Data Sheet |
![]()
|
|
||||||
| Image | Part No | Mfg | Description | ![]() |
Pricing (USD) |
Quantity | ||||||
![]() |
![]() XC4VFX100-10FF1152I |
![]() |
![]() IC FPGA VIRTEX-4FX 1152FFBGA |
![]() Data Sheet |
![]()
|
|
||||||
![]() |
![]() XC4VFX100-10FF1517I |
![]() |
![]() IC FPGA VIRTEX-4FX 1517FFBGA |
![]() Data Sheet |
![]()
|
|
||||||
![]() |
![]() XC4VFX100-10FFG1152C |
![]() |
![]() IC FPGA VIRTEX-4FX 100K 1152FBGA |
![]() Data Sheet |
![]()
|
|
||||||
![]() |
![]() XC4VFX100-10FFG1152I |
![]() |
![]() IC FPGA VIRTEX-4FX 100K 1152FBGA |
![]() Data Sheet |
![]()
|
|
||||||
![]() |
![]() XC4VFX100-10FFG1517C |
![]() |
![]() IC FPGA VIRTEX-4FX 100K 1517FBGA |
![]() Data Sheet |
![]()
|
|
||||||
![]() |
![]() XC4VFX100-10FFG1517I |
![]() |
![]() IC FPGA VIRTEX-4FX 100K 1517FBGA |
![]() Data Sheet |
![]()
|
|
||||||
(Singapore)









